fhEVM深度解析
Zama 的 fhEVM 协议
Zama 的 fhEVM(全同态加密虚拟机)是一个将 全同态加密(FHE) 集成到兼容以太坊虚拟机(EVM)的区块链中的框架。它实现了 机密智能合约,即在不解密的情况下对加密数据进行计算,在保护隐私的同时保持区块链的可组合性和可验证性。
核心保证包括:
- 交易输入和合约状态的端到端加密。
- 不向节点、验证者或观察者泄露敏感数据。
- 与现有 Solidity 工具和 EVM 生态系统的无缝集成。
fhEVM 构成了 Zama 机密区块链协议(Confidential Blockchain Protocol) 的核心,这一层为公共区块链增加了隐私性,而无需修改链本身。
技术架构
fhEVM 协议建立在 TFHE-rs 之上,这是 Zama 开源的基于 Rust 的 Torus 全同态加密实现。根据 Zama 的官方协议规范,fhEVM 的架构由以下核心组件构成,共同协作以实现链上隐私计算:

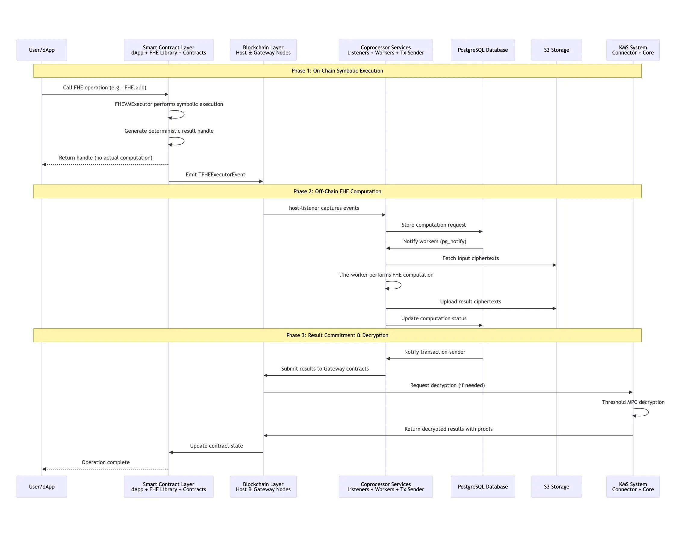
使用fhEVM框架开发的dApp中,服务和组件的典型交互过程如下。

核心协议组件
- FHEVM Solidity 库 (FHEVM Solidity Library): 一套供开发者使用的库,允许在智能合约中使用加密数据类型(如
euint32)和操作。 - 宿主合约 (Host Contracts): 部署在区块链上的受信任合约,负责管理访问控制权限,并作为触发链下加密计算的入口。
- 协处理器 (Coprocessors): 去中心化的链下服务节点,负责验证加密输入、执行繁重的 FHE 计算任务,并将结果提交回链上。
- 网关 (Gateway): 协议的核心协调者,负责验证加密输入、管理访问控制列表 (ACL)、在不同链之间桥接密文,并协调协处理器与密钥管理系统 (KMS) 的交互。
- 密钥管理系统 (KMS): 一个基于阈值多方计算 (MPC) 的网络,负责生成和轮换全局 FHE 密钥。为了极致的安全性,KMS 节点默认运行在 可信执行环境 (TEE)(如 AWS Nitro Enclaves)中,处理安全且可验证的解密请求。
- 中继器与 SDK (Relayer & SDK): 从 v0.9 开始,去除了中心化的预言机解密服务,转向 自中继模型 (Self-relaying Model)。用户或 dApp 前端利用
relayer-sdk在链下执行解密并获取证明,然后将结果回传至链上进行验证。这降低了对中心化基础设施的依赖,提升了系统的去中心化程度。
符号执行与协处理器模型
fhEVM 协议采用了 协处理器模型 (Coprocessor Model),这是专为以太坊和 Layer 2 网络设计的架构,旨在解决 FHE 计算密集型的问题:
- 符号执行 (Symbolic Execution): 主链上的 EVM 处理常规业务逻辑,但推迟实际的 FHE 操作。它不直接执行繁重的加密计算,而是发出包含加密句柄(Handles)的事件。
- 链下计算 (Off-Chain Computation): 专用的协处理器节点监听这些事件,在链下环境执行具体的 FHE 操作(如
FHE.add),并通过网关合约将加密结果提交回链上。由于 FHE 的确定性,任何人都可以重放计算以验证结果的正确性(公开可验证性)。 - 输入验证 (Input Verification): 为了防止恶意用户提交无效密文,协议利用 零知识证明 (ZKPs) 来证明输入密文的格式正确性及知情权(PoK),而无需泄露明文内容。
- 硬件与密钥安全: 密钥管理系统 (KMS) 节点默认运行在 AWS Nitro Enclaves (TEE) 中。这种“深度防御”策略结合了 MPC 的去中心化信任与 TEE 的硬件级隔离,确保即使是节点运营商也无法访问其内存中的密钥分片,从而消除了内部人员窃取密钥的风险。
密钥管理机制
网络私钥通过 阈值 MPC(多方计算) 分割给多个验证者——没有任何单一实体持有完整的密钥。解密操作需要绝大多数节点(例如 2/3 的权重)达成共识才能进行,这确保了没有任何单一参与方可以单方面解密用户数据。为了增强安全性,各节点在 TEE 环境内执行 MPC 逻辑,防止密钥分片泄露。对于私有(仅限用户)数据的解密,系统会在用户特定的密钥下重新加密结果,只有用户本人可以解密查看。
加密类型与操作
fhEVM 支持多种加密数据类型,包括 ebool, euint8, euint16, euint32, euint64, euint128, euint160, 和 euint256。开发者可以对这些密文执行以下操作:
- 算术运算: 加、减、乘、除(实验性支持)。
- 位运算: AND, OR, XOR 等位操作。
- 比较运算: 等于, 大于, 小于等比较逻辑。
- 转账: 使用
FHE.transfer在加密状态下转移代币余额。
开发者只需使用标准 Solidity 编写合约,并导入预编译的 fhEVM 库(FHE),即可利用这些强大的隐私功能,而无需深厚的密码学专业知识。
机密代币与互操作性
为了将隐私带入现有的 DeFi 生态,Zama 引入了 ERC-7984 机密代币标准。这一层抽象允许标准 ERC-20 代币无缝转换为隐私保护的对应物。
注册表合约 (Registry Contract)
这是一个链上目录,负责维护标准 ERC-20 代币与其对应的机密封装代币(Confidential Wrapper)之间的映射关系。它充当了生态系统中的信任锚,确保用户和协议能够验证并发现合法的隐私代币合约,每个 ERC-20 代币只能对应一个注册的机密封装器。
机密封装器 (Confidential Wrapper)
封装器合约实现了将公开资产转换为机密资产的核心逻辑:
- 封装 (Wrap/Deposit): 用户锁定 ERC-20 代币,合约铸造等量的机密代币(加密余额)。
- 解封 (Unwrap/Withdraw):这是一个异步的两步过程。首先,用户销毁机密代币并提交解密请求;随后,待解密验证通过后,合约将底层的 ERC-20 代币释放给用户。这种机制确保了在转换回公开状态时的安全性。
- 隐私转账 (Private Transfer): 利用 ERC-7984 标准,用户可以在加密状态下进行代币转账。余额和交易金额对外界完全不可见,从而实现了真正的 机密 DeFi(如暗池交易、隐私借贷),同时保持了与现有以太坊生态的互操作性。
开发者体验与生态系统
Zama 的主要竞争优势在于其卓越的开发者体验。与需要复杂电路生成和异步证明的零知识(ZK)应用不同,fhEVM 允许开发者使用标准工具编写同步代码,极大降低了开发门槛。
- 工具链兼容性: 提供 Hardhat 插件 和 Foundry 支持(包含 HCU 限制模拟),完全兼容 MetaMask。开发者可以使用熟悉的标准 Solidity 工具链进行开发,只需导入环境配置合约并设置中继器即可。
- 丰富的加密原语: 引入了
ebool、eaddress和euintX系列加密数据类型。支持算术、位运算、比较以及FHE.select和FHE.randEuintX等高级功能,所有操作均通过符号执行(Symbolic Execution)完成。 - 内置访问控制: 通过
FHE.allow和FHE.isSenderAllowed等函数实现基于区块链的访问控制列表(ACL),确保只有授权实体才能操作或解密密文。 - 同态复杂度单位 (HCU): 引入了 HCU (Homomorphic Complexity Unit) 作为 FHE 操作的计量系统。由于 FHE 计算极其耗时,HCU 用于限制单笔交易中同态操作的深度和全局复杂度,防止资源耗尽。这为开发者提供了衡量代码效率的指标,并指导合约逻辑的优化。
- 直观的心智模型: 编写机密智能合约的代码看起来与标准 Solidity 几乎一致:
function add(euint32 a, euint32 b) public view returns (euint32) {
return FHE.add(a, b); // 直接在加密数据上进行计算
}需要注意的是,相比明文类型,FHE 操作的 Gas 成本要高得多。例如,一个 euint256 的计算通常消耗约 32000 Gas。
在生态系统方面,fhEVM 正展现出强劲的活力:
- 活跃的代码库: GitHub 上
zama-ai/fhevm等仓库拥有数千颗星和分叉,包含 Solidity 库、EVM 链的 Go 集成、Hardhat 模板和协处理器后端,维护十分活跃。 - 社区参与: 开发者社区正在积极构建和测试各类机密应用,包括机密 DeFi、隐私投票、链上游戏和身份系统。社交媒体上的讨论凸显了其流畅的开发体验和低延迟特性。
- 演示用例: 已经出现了多个引人注目的真实世界演示,如机密借贷协议、私密代币交换、盲拍系统、链上游戏策略以及加密治理投票。
- 战略合作伙伴: Zama 与 OpenZeppelin 合作推出了 机密代币标准 (Confidential Token Standard),这是一个保护隐私的 ERC-20 等价物,经过审计可用于机构级安全场景(如暗池)。此外,与 Google Cloud 的合作利用专用硬件进一步加速了 FHE 的运算效率。
项目时间表与里程碑
协议经历了快速迭代,从 v0.7(2025 年 7 月)到 v0.10(2025 年 10 月)的关键更新包括:
- 移除预言机解密 (Oracle Removal) —— 自 v0.9 起,废弃了
FHE.requestDecryption()和中心化的预言机解密服务,改用用户驱动的自中继模型,显著提升了协议的去中心化特性。 - 网关支付合约 (Gateway Payment Contract) —— 在网关内引入了专用的支付合约,用于管理协处理器和 KMS 操作(如输入和解密)的费用,提供了更透明和结构化的费用管理。
- 智能合约委托 (Delegation via Smart Contracts) —— 用户可以将解密权限委托给其他地址,并精确控制访问范围和持续时间。包括对 EIP-712 签名和
userDecrypt操作的显式授权,以及针对特定合约地址的上下文感知访问控制。 - 库重命名 —— Solidity 库从
TFHE更名为FHE,以标准化生态系统中的开发者体验。 - 输入重随机化 —— 为了防止通过密文元数据追踪用户,所有交易输入现在在执行前都会自动重随机化。
- Gas 优化 —— 大幅降低 FHE 操作的 Gas 成本,使机密合约在公共测试网上具有经济可行性。
以下是详细的项目时间表:
| 时间 | 类别 | 里程碑 | 详情 |
|---|---|---|---|
| 2024 年 3 月 | 融资 | A 轮融资 | 筹集 7300 万美元(由 Multicoin Capital 和 Protocol Labs 领投) |
| 2025 年 6 月 | 融资 | B 轮融资 | 筹集 5700 万美元(由 Pantera Capital 和 Blockchange 领投);达到独角兽地位 |
| 2025 年 7 月 | 测试网 | 公开发布 | 发布测试网 v0.7,包含 Zama 协议和网关组件 |
| 2025 年 9 月 | 测试网 | 版本更新 | 发布测试网 v0.8 |
| 2025 年 10 月 | 测试网 | 版本更新 | 发布测试网 v0.9,移除预言机解密并引入自中继模型 |
| 2025 年 10 月 | 测试网 | v0.10 发布 | 引入网关支付合约和智能合约委托功能,改进费用管理 |
| 2025 年 12 月 | 测试网 | 活动里程碑 | 测试网上处理了超过 120 万笔加密交易 |
| 2025 年第四季度 | 主网 | 以太坊发布 | fhEVM 协处理器在以太坊主网正式发布 |
| 2026 年 1 月 12-15 日 | 代币 | $ZAMA 拍卖 | 使用 FHE 进行密封投标的荷兰式拍卖,确保公平隐私;通过社区分发 10% 的供应量(11 亿代币) |
| 2026 年 1 月 20 日 | 代币 | 代币申领 | 代币分发开始;无锁仓,立即流动 |
| 2026 年上半年 | 主网 | EVM 扩展 | 部署至 Arbitrum, Optimism, Base, 和 BSC |
| 2026 年下半年 | 主网 | Solana 支持 | 从 EVM 扩展至 Solana 虚拟机 (SVM) |
| 持续进行 | 基础设施 | 硬件加速 | 开发 FHE ASIC,将吞吐量从约 20 TPS 提升至 1,000+ TPS |
未来展望
fhEVM 将 Zama 定位为区块链的领先“机密层”,在不牺牲可组合性的前提下实现保护隐私的 DeFi、AI 和身份管理。2025 年底/2026 年初的主网和代币发布是主要的催化剂。
总而言之,fhEVM 在测试网上已准备好投入生产,并正朝着变革性的主网部署快速迈进,这可能会重新定义区块链隐私。